English
Español
Português
русский
Français
日本語
Deutsch
tiếng Việt
Italiano
Nederlands
ภาษาไทย
Polski
한국어
Svenska
magyar
Malay
বাংলা ভাষার
Dansk
Suomi
हिन्दी
Pilipino
Türkçe
Gaeilge
العربية
Indonesia
Norsk
تمل
český
ελληνικά
український
Javanese
فارسی
தமிழ்
తెలుగు
नेपाली
Burmese
български
ລາວ
Latine
Қазақша
Euskal
Azərbaycan
Slovenský jazyk
Македонски
Lietuvos
Eesti Keel
Română
Slovenski
मराठी
Srpski језик
คุณสมบัติของผลิตภัณฑ์
1.ความหนาแน่นของพลังงานสูง การบูรณาการสูง และขนาดกะทัดรัด
ด้วยการติดตั้งง่าย
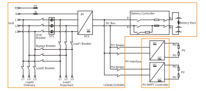
2. รองรับการเข้าถึง DC ของเซลล์แสงอาทิตย์และกำหนดค่า MPPT
คอนโทรลเลอร์ที่สร้างไมโครกริด PV-ESS แบบ DC-Coupled ;
เปิดใช้งานการตรวจสอบอัจฉริยะออนไลน์ 3.4G และ Wi-Fi
การตรวจสอบระยะไกลและลดงานที่ต้องดำเนินการด้วยตนเองที่ไซต์งาน
4. การใช้งานแบบออนดีมานด์พร้อมการทำงานแบบอัตโนมัติ
และการสลับนอกกริดระหว่างการตัดสูงสุดและหุบเขา
การเติมรองรับการควบคุม BMS, PCS และ
ระบบ EMS พร้อมการป้องกันที่หลากหลาย
5. รวมโหลดมาตรฐาน, ตารางไฟฟ้า, วงจรการเข้าถึง PV
เบรกเกอร์และสวิตช์บายพาสที่รวมเข้าด้วยกัน
การกระจายระบบด้วยการออกแบบ All-in-One
6. รวม STS ในตัวและการจัดการพลังงาน
ระบบที่มีเวลาในการสลับน้อยกว่า 20 มิลลิวินาที
ระหว่างแหล่งพลังงานหลายแห่ง
7. รองรับการทำงานแบบขนาน 1 + 1

|
ข้อมูลจำเพาะ |
|||
| โมเดล | ESTS100-200kWh-400-A | ESTS125-225kWh-400-A | |
|
พารามิเตอร์แบตเตอรี่กระแสตรง |
ประเภทเซลล์ | แอลเอฟพี 280อา | แอลเอฟพี 314อา |
| ความจุและการกำหนดค่าของบรรจุภัณฑ์ | 14.336kWh/1P16S | 16.077kWh/1P16S | |
| ความจุของแบตเตอรี่และปริมาณบรรจุภัณฑ์ | 200kWh/14 | 225kWh/14 | |
| ช่วงแรงดันไฟฟ้าของแบตเตอรี่ | 627V~806V | ||
| อัตราการชาร์จ/การคายประจุ C-rate & กระแสไฟฟ้า | 0.5C, 140A | 0.5C,157A | |
| ดัชนีวงจร | 8000cls(0.5P,25±2℃,@70%SOH) | ||
| จุดตรวจวัดอุณหภูมิ | 112 | ||
|
พารามิเตอร์ PV ฝั่ง DC (ด้านเอาต์พุต MPPT) |
กำลังไฟฟ้าเข้าสูงสุด | 200กิโลวัตต์ | |
| กระแสไฟเข้าสูงสุด | 320A | ||
| ช่วงแรงดันไฟฟ้า/แรงดันบัสของระบบ | 650V~800V | ||
| สวิตช์อินพุต | 2 ชิ้น 250A/1000Vdc/2P, 2P/250A/1000Vdc/2P ตรงกับ 2 PVMPPT controller unit |
||
|
PCS ที่เชื่อมต่อแบบกริด พารามิเตอร์ฝั่ง AC |
กำลังไฟฟ้ากระแสสลับ | 100กิโลวัตต์ | 125กิโลวัตต์ |
| กำลังไฟฟ้ากระแสสลับสูงสุด | 110กิโลวัตต์ | 137.5kW | |
| จัดอันดับปัจจุบัน | 152เอ | 190เอ | |
| ทีดี | <3% | ||
| ส่วนประกอบดีซี | <0.5% แอลพีเอ็น | ||
| ประเภทกริด | 3W+N+พีอี | ||
| ช่วงแรงดันไฟฟ้า | 360VAC~440VAC | ||
| ช่วงความถี่ | 45~55เฮิร์ต/55~65เฮิร์ต | ||
| ตัวประกอบกำลัง | -1~1 | ||
|
พีซีเอสเกาะ พารามิเตอร์ด้าน AC |
กำลังขับที่ได้รับการจัดอันดับ | 100กิโลวัตต์ | 125กิโลวัตต์ |
| กำลังเอาต์พุตเฟสเดียวสูงสุด | 60กิโลวัตต์ | ||
| จัดอันดับแรงดันไฟฟ้าขาออก | 400V | ||
| จัดอันดับความถี่เอาท์พุต | 50/60เฮิร์ต | ||
| THDu | <3% | ||
| ความจุเกินพิกัด | 110%10 นาที | ||
|
การถ่ายโอนแบบ Grid-Islanding การกำหนดค่าสวิตช์เกียร์ |
สวิตช์บายพาสการบำรุงรักษา | 250A/400Vac | |
| สวิตช์โหลด | 250A/400Vac | ||
| สวิตช์กริด | 400A/400Vac | ||
| เอสทีเอส | 305A/200kW | ||
| เวลาเปลี่ยน | <20ms | ||
|
พารามิเตอร์ของระบบ |
ประสิทธิภาพของระบบสูงสุด | ≥90% | |
| อุณหภูมิในการทำงาน | -30~55°C-30~55°C (ลดอุณหภูมิที่สูงกว่า 40°C) | ||
| ความชื้นสัมพัทธ์ | 0 ~ 95% RH ไม่ควบแน่น | ||
| ขนาด (ยาว * ลึก * สูง) | 1600×1050×2050มม | ||
| น้ำหนัก | 2300กก | ||
| เกรดไอพี | IP54 IP54(เครื่องสมบูรณ์) | ||
| เสียงรบกวน | <70dB | ||
| ประเภทการเชื่อมต่อแบบเครือข่าย | 4G/WiFi/4G/WiFi/อีเทอร์ลิงค์ | ||
| การป้องกันอัคคีภัย | ละอองลอย | ||
| หน้าจอแสดงผล จอแอลซีดี | |||